AI (Artificial Intelligence)

Agent는 사람처럼 사고한다. Environment (외부환경)을 지각하고 이 정보를 활용하여 판단한 후 action을 취한다.
약 인공지능:
특정 문제, task를 잘 푸는 인공지능.
강 인공지능:
사람처럼 생각하는, 복합적인 문제를 처리할 수 있는 인공지능.

CS188에서는 4가지 토픽을 구분했다.
Search & Planning와 Reinforcement Learning에서는 Intelligence form Computation이라고 했는데, 이미지나 문서 등을 직접 학습하는게 아니라 주어진 상황에서 최적의 방법을 찾아내는 방법을 뜻한다.
Probability & Inference와 Supervised Learning에서는 Intelligence form Data/Experience라고 했는데, 이미지나 문서, 아니면 주식 가격 등의 데이터를 활용하여 확률 분포나 Decision Tree 등의 모델을 통해 패턴을 학습하는 방법을 의미한다.
AI 세부 분류


위에서 언급한 AI 파트 중 인식하는 파트가 Machine Learning이다.
Deep Learning은 머신 러닝 중에서도 비선형 레이어를 쌓은 Neural Network 구조를 활용한 학습 방법을 의미한다.
Expert Systems는 전문가 시스템이라 불리며 많은 if-else를 쌓은 룰 베이스 방법이다.
반면에 머신 러닝은 사람이 특정 규칙을 알려주지 않고 기계 스스로 기준이 되는 특징을 학습하는 방법이다.
AI 역사

인간의 지능을 모방하고자 하는 시도는 1950년대부터 시작되었다.
이 때는 Rule-based로 시작했으며 여러가지 문제로 첫 번째 AI winter가 시작되었다.
1980년에 Expert System에 등장하여 2차 AI 붐이 일었으나 컴퓨팅 리소스의 한계로 2차 겨울을 맞이하였다.
컴퓨터의 발전과 딥러닝의 발전, 그리고 알파고의 등장으로 AI는 적극적으로 연구되어 지금에 이르렀다.
ML (Machine Learning)




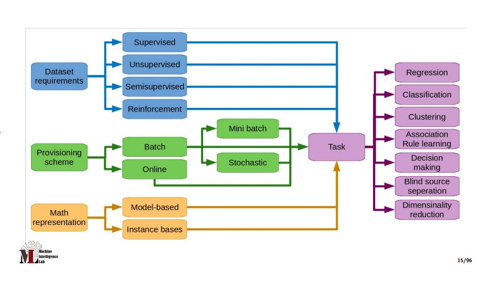
머신러닝은 크게 Supervised Learning, Unsupervised Learning, Reinforcement Learning으로 나눌 수 있고, 최근에는 Semi-Supervised Learning이 많이 연구되고 사용되고 있다.
Supervised Learning은 지도 학습으로, 정답이 알려져 있어서 이를 맞추도록 학습하는 형태다.
Unsupervised Learning은 비지도 학습으로, 정답이 없지만 최대한 그럴듯한 패턴을 찾아내는 방법이다.
Reinforcement Learning은 강화 학습으로, 특정 state (상태)에서 최적의 action (행동)을 학습하도록 하는 방법이다.
Semi-Supervised Learning은 준지도 학습으로, 정답이 있는 데이터와 정답이 없는 데이터를 모두 활용하여 학습하는 방법이다.
위 그림들을 보면 Game AI, 추천 시스템, 시장 예측, 의료 진단, 고객 세그멘테이션, 이상치 탐지 등등 다양한 분야에서 활용가능함을 알 수 있다.
ML 분야 중에서 Supervised Learning, Unsupervised Learning에 해당하는 알고리즘들을 간단히 정리하면 다음과 같다.
Supervised Learning Methods
- K-Nearest Neighbors (KNN)
- Regression Models (회귀 모델)
- Support Vector Machine (SVM)
- Decision Tree and Random Forest
- Gradient Boosting Models (including AdaBoost, XGBoost, Light GBM, Catboost)
- Naive Bayes
- Linear Discriminant Analysis (LDA)
- Some Neural Networks
Unsupervised Learning Methods
- Clustering (클러스터링)
- Dimensionality Reduction (차원 축소)
- Association Rule Learning (연관규칙학습)
- Some Neural Networks: Boltzmann Machine, Autoencoder, Deep Belief Network, and etc
Refences:
UC Berkely CS188: Artificial Intelligence
연세대학교 CSI4108-02: Artificial Intelligence
고려대학교 XAI501: Machine Learning
고려대학교 XAI506: Deep Learning
고려대학교 XAI511: Neural Network
https://towardsdatascience.com/machine-learning-algorithms-in-laymans-terms-part-1-d0368d769a7b
[업스테이지] AI 심화 학습 - 머신러닝 강의 in 패스트캠퍼스&업스테이지 AI Lab 1기
패스트캠퍼스 강의 - 한 번에 끝내는 컴퓨터 공학 전공필수, 인공지능 심화
'Machine Learning' 카테고리의 다른 글
| Normalization and Standardization (0) | 2025.04.16 |
|---|---|
| 주요 ML / DL 성능 지표 (미완성) (0) | 2024.04.28 |
| AI/ML/DL 주요 컨퍼런스 (0) | 2024.02.21 |