Inception v4의 논문 이름은 Inception-v4, Inception-ResNet and the Impact of Residual Connections on Learning다. (링크)
저자는 Christian Szegedy, Sergey Ioffe, Vincent Vanhoucke, Alex Alemi다.
Inception에 Residual connection을 연결하는 구조를 연구한 논문이다.
Inception과 Residual connection의 연결뿐만 아니라 Inception 모듈 자체도 여러가지로 연구한 논문이다.

Figure 1과 2가 ResNet에서 소개된 일반적인 residual connection이다.

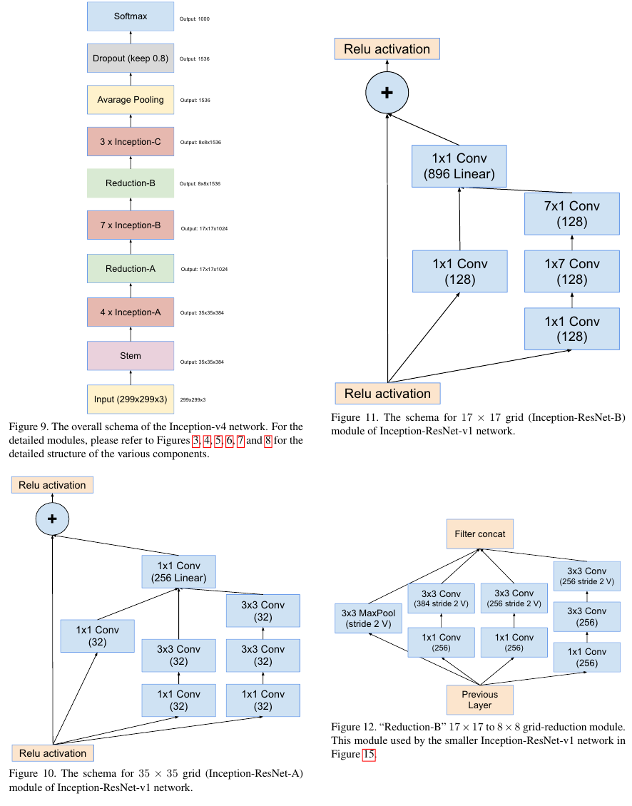
위 Figure 5, 6, 7, 8은 residual connection이 없는 인셉션 모듈들이다.


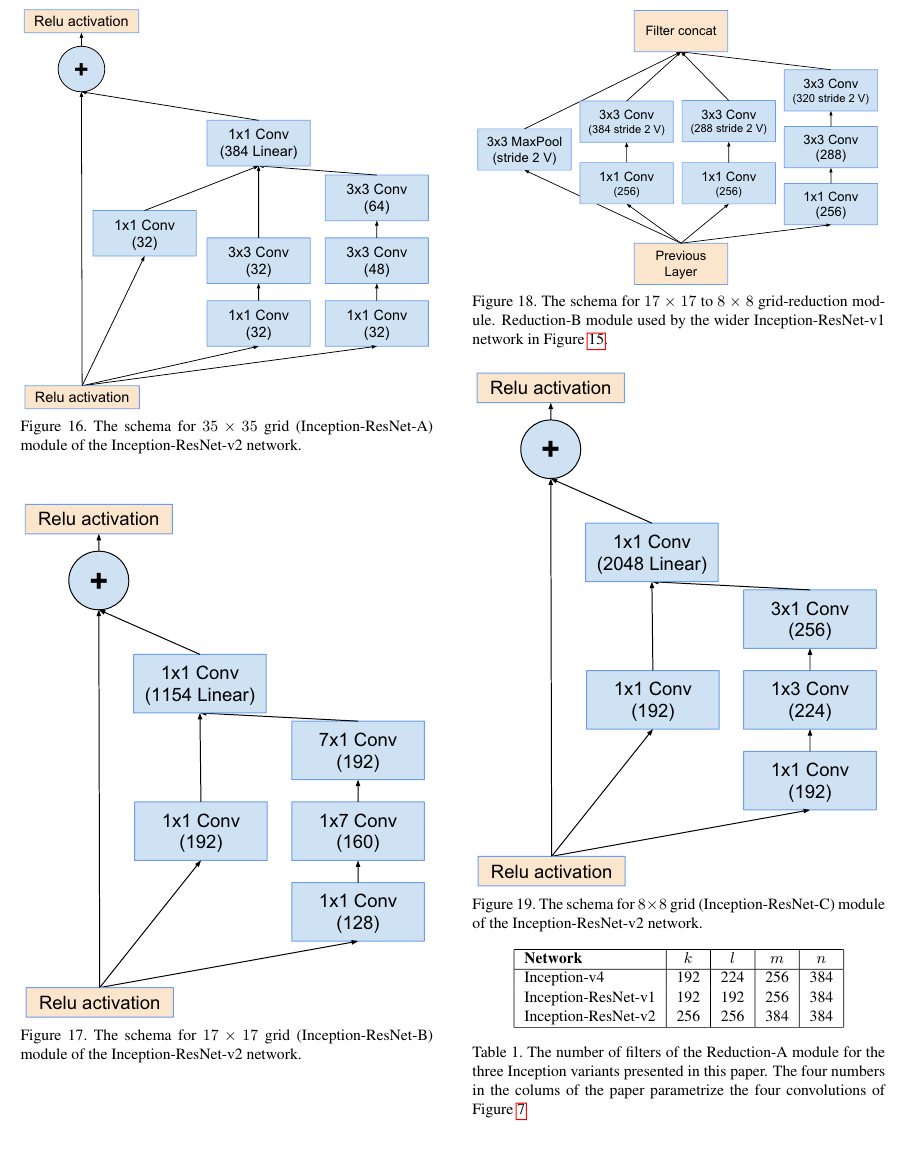
Figure 10, 11, 13에서는 inception module과 residual connection을 섞은 구조다.


Figure 16, 17, 19는 inception module에 reduction module을 섞은 구조다.


Inception v4가 Inception v3 보다 성능이 소폭 상승된 것을 확인할 수 있다.
'Computer Vision' 카테고리의 다른 글
| MobileNet V3 (2019) 논문 리뷰 (0) | 2025.04.28 |
|---|---|
| Xception (2016) 논문 리뷰 (0) | 2025.04.28 |
| MobileNet V2 (2018) 논문 리뷰 (0) | 2025.04.28 |
| Squeeze-and-Excitation (2018) 논문 리뷰 (0) | 2025.04.28 |
| HRNet (2019) 논문 리뷰 (0) | 2025.04.28 |